《钢网制作规范及协议》
更新时间:2024-12-11 12:52
4199
1
文档错误过时,
我要反馈
更新时间:2024-12-11 12:52
4199
1
4199
1.生产钢网,你们按照钢网制作协议规范及协议,具体这个协议是怎么样的
2.将Gerber文件给你们以后,根据协议和你们经验的修改设置的新钢网文件,并不是完全一样的钢网文件,你们是否有提供这个你们根据修改产生的新钢网文件。
3.能否按照Gerber文件做完全一样的钢网呢,如果要做的会,需要什么条件和资料。
2.将Gerber文件给你们以后,根据协议和你们经验的修改设置的新钢网文件,并不是完全一样的钢网文件,你们是否有提供这个你们根据修改产生的新钢网文件。
3.能否按照Gerber文件做完全一样的钢网呢,如果要做的会,需要什么条件和资料。
互动评论
1
登录
或
注册
后才可以留言哦!
官**工(1***5A)
2020-08-17 15:38:30
0
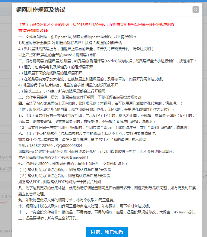
您好,1,钢网制作规范及协议在下钢网订单时选规格时会弹出来一个说明框,那个就是制作规范。如下图所示
2,我们做钢网前会重新依据钢网的常规处理方式处理焊盘,处理好的文件会上传在钢网订单列表中,客户可以根据需要下载,下载方式如图2
3,如果要跟文件1:1开口不做任何处理,那么在下单时请只提供一层Gerber文件,并且下单时在备注栏中备注:不要做任何修改,按文件1:1开孔。

图2.
2,我们做钢网前会重新依据钢网的常规处理方式处理焊盘,处理好的文件会上传在钢网订单列表中,客户可以根据需要下载,下载方式如图2
3,如果要跟文件1:1开口不做任何处理,那么在下单时请只提供一层Gerber文件,并且下单时在备注栏中备注:不要做任何修改,按文件1:1开孔。

图2.- PCB帮助文档
- SMT帮助文档
- 钢网帮助文档
- PCB讨论
- SMT讨论
- 钢网讨论




















