设计优化:不同大小外形与大小圈设计易产生误判
更新时间:2024-12-12 17:12
26160
2
文档错误过时,
我要反馈
26160
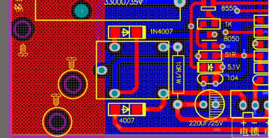
PCB打样最近接到客户反馈挖错孔,外形切大或切小,经了解文件设计大圈包小圈(大孔包小孔),或是二个外形线,此类歧义易产生误判。如下图错误设计:
1,大圈包小孔

2,大圈包小圈

3,二个外形线

正确设计:
1. 把不需要的外形或多余的圈删除,保留正确的外形线或是需要加工的圈或孔(优先采用此类方法)
2. 双击不需要成形的线或圈(形状)如下图把KEEP-OUT(使在外)勾选择就 起到禁止作用,勾选后将不会作为成形开孔用。

3.不想去勾选禁止,又担心删除禁止布线的圈后,打样不满足结构重新优化文件,不是又要画圈了,针对这个问题,
你可以把设计好的文件复制另外存盘,把不需要的圈删除给工厂打板。原文件保存好,有需要修改的直接提起优化。
特别强调:布线设计螺丝孔 椭圆槽孔及板框线不要部分在机械层,部分在KEEP-OUT层,请统一到一个层设计,不要
搞的鱼龙混杂,让别人猜测。 针对此类问题,我们首选板框线一层数据成形(板框线肯定是要切割成形的)、锣槽内
有焊盘的, 如产生成形错漏槽漏孔 无责,不接受反馈。
免责声明:各Layout设计大神不要让CAM工程猜测大圈包小圈如产生成形错误, 无责,不接受反馈。

可以评论了
大圈包小圈("啊啊")- PCB帮助文档
- SMT帮助文档
- 钢网帮助文档
- PCB讨论
- SMT讨论
- 钢网讨论




















